Table of Contents

Mission Overview

Probe Separation

Fig 2-4 (Path to Venus)

Orbit Intersection

Fig 5-4 (Orbit insertion approach - 1)

Fig 5-3 (Orbit insertion geometry)

Fig 5-5 (Orbit insertion approach - 2)

Fig 5-6 (Orbit insertion approach - 3)

Probe Anomalies:
( Table 5-5 Fimmel et al, 1995)

Mission Phases:

Fig 5-17 (mission phases and periapsis altitude)

Pioneer Venus Orbiter Prelaunch

Pioneer Venus Orbiter Launch

Pioneer Venus Orbiter Cruise

Venus Orbital Operations

Pioneer Venus Orbiter Phase 1

Pioneer Venus Orbiter Phase 2

Pioneer Venus Orbiter Cometary Observing Phase

Fig 5-19 (comet Halley encounter geometry)

Pioneer Venus Orbiter Phase 3 (Re-Entry)

Pioneer Venus Multiprobe Launch

Pioneer Venus Multiprobe Encounter

Fig 2-5 (Probe impact sites)

Mission Objectives Summary

Table 2-2 (Instruments, Acronyms & PI)

Orbiter Overview:

Fig 3-2 (PVO main body)

Fig 3-9 (Orbiter x-section)

Fig 3-12 (antenna)

Fig 3-13 (Communication system)

Fig 3-11 (telemetry formats)

Orbital Characteristics: (Table 5-6, p150, Fimmel et al, 1995)

Fig 5-7 (Venus imaging geometry)

Fig 5-17 (mission phases and periapsis altitude)

Fig 5-15 (Prime mission periapsis evolution)

Table 5-6 (Prime mission periapsis values)

Fig 5-18 (Re-entry periapsis alt)

Fig 5-20 (re-entry)

Multiprobe Host Overview

Fig 3-14 (Multiprobe):

Fig 3-17 (Large probe)

Fig 3-18 (Large probe)

Fig 3-21 (Small probe)

Fig 3-22 (Small probe)

Probe Entry Timing Events: (Table 5-2, p141, Fimmel et al, 1995)

Probe Entry Impacts: (Table 5-3, p144, Fimmel et al, 1995)

Bus Entry and Location of Sun and Earth: (Table 5-4, p144, Fimmel et al, 1995)

Fig 3-19 (Large/small probe alt vs time)

Probe Anomalies: (Table 5-5, p146 Fimmel et al, 1995)

Science Results - Overview

Science Results - Atmosphere

Science Results -Magnetosphere and Ionosphere

MISSION OVERVIEW

The Pioneer mission set the stage for U.S. space exploration. Pioneer 1 was the first man-made object to escape the Earth's gravitational field. Later Pioneer 4 was the first spacecraft to fly to the moon, Pioneer 10 was the first to Jupiter, Pioneer 11 was the first to Saturn and Pioneer 12 was the first U.S. spacecraft to orbit another planet, Venus. The following table summarizes the Pioneer spacecraft and scientific objectives of the Pioneer mission.

Name
-----------------
Pioneer 1
Pioneer 2
Pioneer 3
Pioneer 4
Pioneer 5
Pioneer 6
Pioneer 7
Pioneer 8
Pioneer 9
Pioneer E
Pioneer 10
Pioneer 11
Pioneer 12
Launch
----------
1958-10-11
1958-11-08
1958-12-02
1959-03-03
1960-03-11
1965-12-16
1966-08-17
1967-12-13
1967-11-08
1969-08-07
1972-03-02
1972-03-02
1978-05-20
Mission
------------------
Moon
Moon
Moon
Moon
Solar Orbit
Solar Orbit
Solar Orbit
Solar Orbit
Solar Orbit
Solar Orbit
Jupiter
Jupiter/Saturn
Venus
Status (as of 1998)
----------------------------------------------
Reached altitude of 72765 miles
Reached altitude of 963 miles
Reached altitude of 63580 miles
Passed by moon into solar orbit
Entered solar orbit
Still operating
Still operating
Still operating
Signal lost in 1983
Launch failure
Communication terminated 1998
Communication terminated 1997
Entered Venus atmos. 1992-10-08

The focus of this document is on Pioneer Venus (12), the last spacecraft in a mission of firsts in space exploration.

PROBE SEPARATION:

Pioneer Venus separated into two spacecraft on Aug 8, 1978: an Orbiter (PVO) and a Multiprobe. The latter was separated into five separate vehicles near Venus. These were the probe transporter (called the Bus), a large atmospheric entry probe (dubbed Sounder) and three identical smaller probes (called North, Day, and Night in accordance with their entry locations). At Venus all six spacecraft communicated directly back to the Earth-based Deep Space Network (DSN) and, in the case of the Multiprobe mission, to two special receiving sites near Guam and Santiago (Chile).

p. 37 Fig 2-4 (PATH TO VENUS, FIMMEL ET AL, 1995)

Figure 2-4. The Multiprobe followed a shorter trajectory and arrived at Venus a few days after the Orbiter. This drawing compares the two trajectories.

ORBIT INSERTION:

The Orbiter encountered Venus on December 4, 1978, and was inserted into orbit on that same day after a Type II interplanetary cruise trajectory lasting 198 days and covering more than 500 x 10^6 km. Twelve scientific experiments were included in the instrumentation payload and a few radio science investigations were planned using the S-band telemetry signal carrier and a special X-band beacon included as part of the Orbiter hardware. Scientific observations were made both in-cruise and in-orbit. The nominal in-orbit mission was designed to extend for one Venus year (243 days) with an orbital period of approximately 24 hours. At the end of the nominal mission (Aug 14, 1979), the spacecraft periapsis was raised from its 150-200 km altitude to more then 2000 km to conserve fuel for an extended mission. As fuel began to run out and periapsis began to drop back down into the Venusian atmosphere the end of the mission could no longer be avoided. On Oct 8, 1992 the Orbiter made its final encounter with the Venus atmosphere. More then 13 years had passed the end of the nominal mission.

p. 133 Fig 5-4 (ORBIT INSERTION APPROACH - 1, FIMMEL ET AL, 1995)

p. 131 Fig 5-3 (ORBIT INSERTION GEOMETRY, FIMMEL ET AL, 1995)

p. 135 Fig 5-5 (ORBIT INSERTION APPROPACH - 2, FIMMEL ET AL, 1995)

p. 136 Fig 5-6 (ORBIT INSERTION APPROACH - 3, FIMMEL ET AL, 1995)

During the nominal Orbiter mission all but two experiments operated 100% successfully. One, the Radar Mapper, produced unusable data for a 32-day period from December 18, 1978 to January 19, 1979. The radar instrument was successfully used during the extended mission until the periapsis altitude rose too high. The instrument was not used during the final re-entry phase of the mission at low periapsis due to the success of the Magellan radar mapping mission. The Infrared Radiometer was the other instrument to fail during the nominal mission. It failed to operate after February 14, 1979, but had collected and enormous quantity of valuable information prior to that date. Later in the mission (orbit 3601) the magnetometer data pickup failed such that data from only one of the three sensors (P sensor) was returned to Earth in the telemetry stream.

The Multiprobe encountered Venus on December 9, 1978 (just five days following the Orbiter insertion) after a Type I interplanetary cruise trajectory lasting 123 days and covering 330 x 106 km. The Sounder was released from the Bus on November 15, 1978, and the three small probes were released simultaneously on November 19, 1978. All probes entered (200-km altitude) the Venus upper atmosphere within a time span of about 11 min and descended to the surface in a period from 53 to 56 min, all the time performing scientific observations. The Bus made a delayed (~90 min) entry relative to the probes into Venus' upper atmosphere and burned up at about 110-km altitude since it was not protected, as were the probes, with entry heat shields. Scientific observations were made during the one-minute interval from 700 to 110 km. Although not designed for `survival' after impact, the Day probe managed to transmit for over 67 min on the surface (it in fact continued to transmit after the Bus transmission ceased). Seven scientific experiments were included in the Sounder instrumentation payload, three identical experiments in each small probe, and two in the Bus. Again, Radio Science experiments were performed using, separately or together, the S-band telemetry signal carriers emanating from the spacecraft and received at the Earth-based tracking stations. In general, all instruments performed nominally, although certain instruments behaved anomalously on all four probes near the surface.

PROBE ANOMALIES: (Table 5-5, p. 146 FIMMEL ET AL, 1995)

Probe Anomalies: (Table 5-5, p146 Fimmel et al, 1995) ____________________________________________________________________ Large North Day Night Anomaly Probe Probe Probe Probe ____________________________________________________________________ Apparent failure of temperature sensors X X X X Apparent failure of net flux radiometer fluxplate temperature sensors X X X Abrupt changes and spikes in the data from the net flux radiometer X X X Change in the indicated deployment status of the atmospheric structure temperature sensor and net flux radiometer booms X X X Erratic data from two thermocouples embedded in the heat-shield X X X Erratic data from a thermistor measuring junction temperature of the heat-shield thermocouples. X X X Slight variation in the current and voltage levels in the power bus X X X Abrupt changes in the cloud particle size laser alignment monitor X N/A N/A N/A Decrease in the intensity of the beam returned to the cloud particle size spectrometer X N/A N/A N/A Noise spikes in the infrared radiometer X N/A N/A N/A Spikes in the data monitoring the ion pump current of the mass spectrometer analyzer X N/A N/A N/A Spurious reading from the thermocouples when the heat shield was dropped from the probe X N/A N/A N/A ____________________________________________________________________

The long extended mission allowed the spacecraft controllers to make several comet observations that were never part of the original mission objectives. The tilt of the spacecraft was altered during these comet observations so that the Ultraviolet Spectrometer (OUVS) could view the comets rather than Venus. Comets Encke (April 13-16, 1984), Giacobini-Zinner (Sept 8-15, 1985), Halley (Dec 27, 1985 -Mar 9, 1986), Wilson (Mar 13 - May 2, 1987), NTT (April 8, 1987), and McNaught (Nov 19-24, 1987) were all observed in this way.

MISSION PHASES:

The Pioneer Venus Orbiter (PVO) phases are presented followed by the Pioneer Venus Multiprobe (PVMP) phases.

p. 154 Fig 5-17 (MISSION PHASES AND PERIAPSIS ALTITUDE, FIMMEL ET AL, 1995)

PIONEER VENUS ORBITER PRELAUNCH

The spacecraft was delivered to the launch site at Kennedy Space Center on March 14, 1978.

Spacecraft Id : PVO
Target Name : VENUS
Mission Phase Start Time : 1968-06-01
Mission Phase Stop Time : 1978-05-20T13:13
Spacecraft Operations Type : ORBITER

PIONEER VENUS ORBITER LAUNCH

The spacecraft was launched atop an Atlas-Centaur from Kennedy Space Center.

Spacecraft Id : PVO
Target Name : VENUS
Mission Phase Start Time : 1978-05-20T13:13:0
Mission Phase Stop Time : 1978-05-21
Spacecraft Operations Type : ORBITER

PIONEER VENUS ORBITER CRUISE

Two small trajectory correction maneuvers were made on June 1 and November 2, 1978. Interplanetary cruise scientific data were collected. The Pioneer Venus Orbiter completed its 300-million-mile voyage in 6+ months and was placed into Venusian orbit on December 4, 1978.

Spacecraft Id : PVO
Target Name : VENUS
Mission Phase Start Time : 1978-05-21
Mission Phase Stop Time : 1978-12-04
Spacecraft Operations Type : ORBITER

VENUS ORBITAL OPERATIONS

The orbiter was placed into Venusian orbit on December 4, 1978, less than a week before the arrival of the Pioneer Venus Multiprobe. The planned mission ended August 4, 1979. The extended mission began August 5, 1979 and ended when the Orbiter entered the Venusian atmosphere on Oct. 8, 1992.

Spacecraft Id : PVO
Target Name : VENUS
Mission Phase Start Time : 1978-12-04
Mission Phase Stop Time : 1992-10-08
Spacecraft Operations Type : ORBITER

PIONEER VENUS ORBITER PHASE 1

Orbiter Phase 1 was the primary mission which began on Dec 4, 1979 at orbital insertion and ended after 1 Venusian year (243 days) on Aug. 4, 1979. During Phase 1, the orbiter periapsis was maintained between 150-200 km altitude using the main thrusters.

Spacecraft Id : PVO
Target Name : VENUS
Mission Phase Start Time : 1978-12-04
Mission Phase Stop Time : 1979-08-04
Spacecraft Operations Type : ORBITER

PIONEER VENUS ORBITER PHASE 2

Orbiter Phase 2 was the extended mission at high periapsis which began on Aug. 5, 1979, immediately following Phase 1. Phase 2 was the period where the project flight controllers did not control periapsis altitude. Periapsis altitude was allowed to rise and fall under the influence of solar perturbations to conserve fuel. Phase 2 ended when the periapsis altitude fell below the 1000 km level in early 1991.

Spacecraft Id : PVO
Target Name : VENUS
Mission Phase Start Time : 1979-08-05
Mission Phase Stop Time : 1991-04-01
Spacecraft Operations Type : ORBITER

PIONEER VENUS ORBITER COMETARY OBSERVING PHASE

The long extended mission allowed the spacecraft controllers to make several comet observations that were never part of the original mission objectives. The tilt of the spacecraft was altered during these comet observations so that the Ultraviolet Spectrometer (OUVS) could view the comets rather than Venus. Comets Encke (April 13-16, 1984), Giacobini-Zinner (Sept 8-15, 1985), Halley (Dec 27, 1985 - Mar 9, 1986), Wilson (Mar 13 - May 2, 1987), NTT (April 8, 1987), and McNaught (Nov 19-24, 1987) were all observed in this way.

Spacecraft Id : PVO
Target Name : VENUS
Mission Phase Start Time : 1984-04-13
Mission Phase Stop Time : 1987-11-24
Spacecraft Operations Type : ORBITER

p. 165 Fig 5-19 (COMET HALLEY ENCOUNTER GEOMETRY, FIMMEL ET AL, 1995)

PIONEER VENUS ORBITER PHASE 3 (RE-ENTRY)

Orbiter Phase 3 was the extended mission at low periapsis which began in early 1991 when the project flight controllers could no longer afford to conserve fuel and allow the periapsis altitude to continue dropping under gravitational influence. Periapsis was maintained using the thrusters during Phase 3 until the fuel ran out. The Orbiter was able to map deeper into the upper atmosphere in Phase 3 than was prudent in Phase 1, typically in the 140-160 km range in the later stages of Phase 3.

Spacecraft Id : PVO
Target Name : VENUS
Mission Phase Start Time : 1991-04-01
Mission Phase Stop Time : 1992-10-08
Spacecraft Operations Type : ORBITER

Pioneer Venus Multiprobe Launch

The spacecraft was launched atop an Atlas-Centaur from Kennedy Space Center.

Spacecraft Id : PVMP
Target Name : VENUS
Mission Phase Start Time : 1978-08-08
Mission Phase Stop Time : 1978-08-08
Spacecraft Operations Type : ATMOSPHERIC PROBE

Pioneer Venus Multiprobe Encounter

The Multiprobe encountered Venus on December 9, 1978 (just five days following the Orbiter insertion) after a Type I interplanetary cruise trajectory lasting 123 days and covering 330 x 106 km. The Sounder was released from the Bus on November 15, 1978, and the three small probes were released simultaneously on November 19, 1978. All probes entered (200-km altitude) the Venus upper atmosphere within a time span of about 11 min and descended to the surface in a period from 53 to 56 min, all the time performing scientific observations. The Bus made a delayed (~90 min) entry relative to the probes into Venus' upper atmosphere and burned up at about 110-km altitude since it was not protected, as were the probes, with entry heat shields. Scientific observations were made during the one-minute interval from 700 to 110 km. Although not designed for `survival' after impact, the Day probe managed to transmit for over 67 min on the surface (it in fact continued to transmit after the Bus transmission ceased). Seven scientific experiments were included in the Sounder instrumentation payload, three identical experiments in each small probe, and two in the Bus. Again, Radio Science experiments were performed using, separately or together, the S-band telemetry signal carriers emanating from the spacecraft and received at the Earth-based tracking stations. In general, all instruments performed nominally, although certain instruments behaved anomalously on all four probes near the surface.

p. 38 Fig 2-5 (Probe impact sites FIMMEL ET AL, 1995)

Figure 2-5. Approaching Venus, the Multiprobe released its four probes toward different target areas of the planet. (Top) Artist's concept of the probes and the Bus shortly after their release. (Bottom) Diagram of the paths of the probes and their entry points on the planet in relation to the orbit of the Orbiter spacecraft.

Spacecraft Id : PVMP
Target Name : VENUS
Mission Phase Start Time : 1978-12-07
Mission Phase Stop Time : 1992-12-07
Spacecraft Operations Type : ATMOSPHERIC PROBE"

Mission Objectives Summary

NASA established the Pioneer Venus Science Steering Group in Jan. 1972 in order to enlist widespread science community participation in designing the mission science requirements. This group concluded that a successful mission to Venus would answer the following list of scientific questions (Fimmel et al, 1995, Table 2-2, p25):

1) Cloud layers: What is their number and where are they located? Dothey vary over the planet?

2) Cloud forms: Are they layered, turbulent, or merely hazes?

3) Cloud physics: Are the clouds opaque? What are the sizes of the cloud particles? What is the density of cloud particles?

4) Cloud composition: What is the chemical composition of the clouds? Is it different in the different layers?

5) Solar heating: Where is the solar radiation deposited in the atmosphere?

6) Deep circulation: What is the nature of the wind in the lower regions of the atmosphere? Is there any measurable wind near the surface?

7) Deep driving forces: What are the horizontal differences in temperature in the deep atmosphere?

8) Driving force for the 4-day circulation: What are the horizontal temperature differences at the top of the cloud layer that could cause the high winds there?

9) Loss of water: Has water been lost from Venus? If so, how?

10) Carbon dioxide stability: Why is molecular CO2 stable in the upper atmosphere?

11) Surface composition: What is the composition of the crustal rocks?

12) Seismic activity: What is its level?

13) Earth tides: Do tidal effects from Earth exist at Venus, and if so, how strong are they?

14) Gravitational moments: What id the figure of the planet? What are the higher order gravitational moments?

15) Extent of the 4-day circulation: How does this circulation vary with latitude and depth in the Venusian atmosphere?

16) Vertical temperature structure: Is there an isothermal region? Are there other departures from adiabaticity? What is the structure near the cloud tops?

17) Ionospheric motions: Are these motions sufficient to transport ionization from the day to night hemisphere?

18) Turbulence: How much turbulence is there deep in the atmosphere?

19) Ion chemistry: What is the chemistry of the ionosphere?

20) Exospheric temperature: What is the temperature and does it vary over the planet?

21) Topography: What features exist on the surface of the planet? How do they relate to the thermal maps?

22) Magnetic moments: Does the planet have any internal magnetism?

23) Bulk atmospheric composition: What are the major gases in the Venus atmosphere? How do they vary with altitude?

24) Anemopause: How does the solar wind interact with the planet?

The wide range of science questions to be answered by the Pioneer Venus mission could not be answered by an orbiter mission alone.

An orbiter could address the questions regarding the upper atmosphere, ionosphere, solar wind, and surface topography, but a probe would be needed to make in situ measurements in the lower atmosphere. Likewise, a single probe would be inadequate to address the all of the questions posed about the lower atmosphere. Multiple probes targeting different parts of the planet simultaneously were required to meet the science objectives. Thus the Pioneer Venus mission developed into an Orbiter and Multiprobe spacecraft.

A large number of scientific instruments were required on both the orbiter and the various probes in order to meet the mission science objectives. The orbiter carried 4 remote sensing instruments and 8 in situ experiments. In addition, several radio science experiments were performed using the S-band telemetry signal plus a special X-band beacon that was included on the Orbiter. The first letter of the instrument acronym designates which component of the spacecraft carried the instrument: O for Orbiter, L for Large Probe, S for the Small Probes, and B for the Bus. The remote sensing instruments were: 1) Cloud Photopolarimeter (OCPP), 2) Radar mapper (ORAD), 3) Ultraviolet Spectrometer (OUVS), and 4) Infrared Radiometer (OIR). The in situ instruments included 4 plasma and gamma ray detectors: 1) Ion Mass Spectrometer (OIMS), 2) Electron Temperature Probe (OETP), 3) Retarding Potential Analyzer (ORPA), 4) Plasma Analyzer (OPA), and 5) Gamma Burst Detector (OGBD). In addition, the neutral atmosphere composition was sampled by the Neutral Mass Spectrometer (ONMS), the magnetic field was measured by MAG (OMAG) and the wave electric fields were measured by the Electric Field Detector (OEFD).

The large probe, bus, and small probes each carried slightly different instrumentation. The probe instruments were: Neutral Mass Spectrometers (LNMS, SNMS, BNMS), Gas Chromatograph (LGC), Atmospheric Structure experiment (LAS, SAS), Nephelometers (LN, SN), Cloud Particle Size (LCPS), Solar Flux Radiometer (LSFR), Infrared Radiometer (LIR), Net Flux Radiometer (SNFR),

Finally, the spacecraft and probe telemetry signal distortions were used to probe the Venus atmosphere and ionosphere. The radio science experiments included the Atmospheric Propagation Experiment (OGPE), Atmospheric Drag (OAD), Differential Long Baseline Interferometry (DBLI), Dopler tracking of the probes (MWIN), Atmospheric Turbulence (MTUR/OTUR), Dual Frequency Occultation (ORO), Internal Density (OIDD), and finally, Celestial Mechanics experiments (OCM)."

p. 29 Table 2-2 (Instruments, Acronyms & PI, FIMMEL ET AL, 1995)

Table 2-2. Science Instruments: Project Acronyms and Principal Investigators

Composition and Structure of the Atmosphere

Large Probe Mass Spectrometer (LNMS), J. Hoffman
Large Probe Gas Chromatograph (LGC), V. Oyama
Bus Neutral Mass Spectrometer (BNMS), U. von Zahn
Orbiter Neutral Mass Spectrometer (ONMS), H. Niemann
Orbiter Ultraviolet Spectrometer (OUVS), I. Stewart
Large/Small Probe Atmosphere Structure (LAS/SAS), A. Seriff
Atmospheric Propagation Experiments (OGPE), T. Croft
Orbiter Atmospheric Drag Experiment (OAD), G. Keating
Clouds
Large/Small Probe Nephelometer (LN/SN), B. Ragent
Large Probe Cloud Particle Size Spectrometer (LCPS), R. Knollenberg
Orbiter Cloud Photopolarimenter (OCPP), J. Hansen (later L. Travis)
Thermal Balance
Large Probe Solar Flux Radiometer (LSFR), M. Tomasko
Large Probe Infrared Radiometer (LIR), R. Boese
Small Probe Net Flux Radiometer (SNFR), V. Suomi
Orbiter Infrared Radiometer (OIR), F. Taylor
Dynamics
Differential Long Baseline Interferometry (DLBI), C. Counselman
Doppler Tracking of Probes (MWIN), A. Kliore
Atmospheric Turbulence Experiments (MTUR/OTUR), R. Woo
Solar Wind and Ionosphere
Bus Ion Mass Spectrometer (BIMS), H. Taylor
Orbiter Ion Mass Spectrometer (OIMS), H. Taylor
Orbiter Electron Temperature Probe (OETP), L. Brace
Orbiter Retarding Potential Analyzer (ORPA), W. Knudsen
Orbiter Magnetometer (OMAG), C. Russell
Orbiter Plasma Analyzer (OPA), J. Wolfe (later A. Barnes)
Orbiter Electric Field Detector (OEFD), F. Scarf
Orbiter Dual-Frequency Occultation Experiments (ORO), A. Kliore
Surface and Interior
Orbiter Radar Mapper (ORAD), G. Pettengill
Orbiter Internal Density Distribution Experiments (OIDD), R. Phillips
Orbiter Celestial Mechanics Experiments (OCM), I. Shapiro
High Energy Astronomy
Orbiter Gamma Burst Detector (OGBD), W. Evans

Orbiter Overview:

The Pioneer Venus mission objectives dictated the requirement for two spacecraft designs designated the Orbiter and the Multiprobe. (The Multiprobe is defined as the Bus with the one Large Probe and three identical Small Probes attached in the launch/cruise configuration.) The conceptual designs of these spacecraft resulted from Phase B studies conducted from October 1972 to July 1973, and after selection of the spacecraft contractor, Hughes Aircraft Company, in February 1974, a spacecraft conceptual design review was conducted in November 1974.

The Orbiter and Multiprobe utilized the same designs to the maximum extent possible to minimize costs. In addition, designs of subsystems or portions of subsystems from previous spacecraft designs (such as OSO and Intelsat) were utilized to the maximum extent possible with little or no modifications. This commonality in the two spacecraft designs also resulted in certain amounts of commonality in ground test equipment and test software as well as commonality in spacecraft flight operations and associated software. [ Extracted from: Nothwang, George J., `Pioneer Venus Spacecraft Design and Operation', IEEE Transactions on Geoscience and Remote Sensing, vol. GE-18, No. 1, January 1980].

The main body of the spacecraft is a flat cylinder 2.5 meters in diameter and 1.2 meters high. In the upper end of this cylinder there is a circular equipment shelf with an area of 4.37 square meters on which all the scientific instruments and electronic subsystems are mounted. The shelf is mounted on the forward end of a thrust tube that connects the spacecraft to the launch vehicle. Below the shelf, 15 thermal louvers control heat radiation from an equipment compartment located between the shelf and the top of the spacecraft. A cylindrical solar array attached to the shelf by 24 brackets forms the circumference of the flat cylinder of the spacecraft. The spacecraft spins about its cylindrical axis wit ha nominal spin period of 12 seconds. On top of the spacecraft, a 1.09 meter diameter, despun, high-gain, parabolic dish antenna is mounted on a mast so that its line of sight clears equipment mounted outside the spacecraft. The despun design allows the antenna to be mechanically directed to Earth from the spinning spacecraft. The antenna operates at S- and X-bands. The spacecraft also carries a solid propellant rocket motor. Including the antenna mast, the Orbiter is almost 4.5 meters high, and it weighed 553 kg when launched. The launch weight included 45 kg of scientific instruments and 179 kg of rocket propellant.

p. 56 Fig 3-2 (PVO main body, FIMMEL ET AL, 1995)

p. 60 Fig 3-9 (Orbiter x-section, FIMMEL ET AL, 1995)

Figure 3-9.Principal elements of the Orbiter spacecraft appear on these cross-section and side views. (see Table 2-2, page 29. for instrument acronyms)

p. 64 Fig 3-12 (antenna, FIMMEL ET AL, 1995)

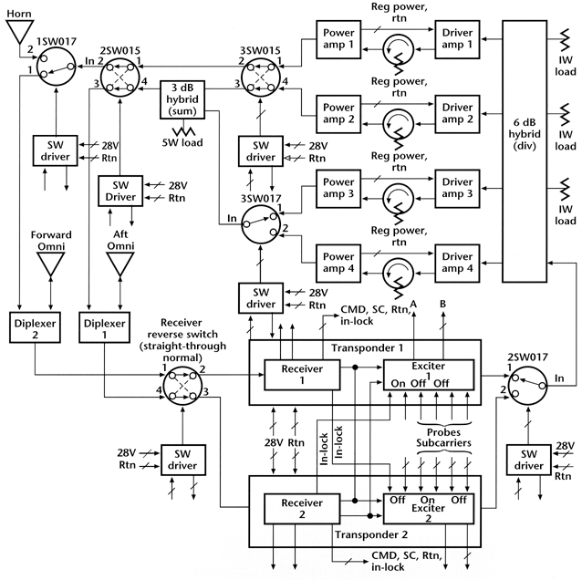
p. 65 Fig 3-13 (Communication system, FIMMEL ET AL, 1995)

Figure 3-13. This diagram of the communication system for the common Bus on the Orbiter and Multiprobe shows how the antennas could connect to the redundant receivers and the transmitting power amplifiers.

p. 62 Fig 3-11 (telemetry formats, FIMMEL ET AL, 1995)

Telemetry formats/Words per telemetry frameBits/
Frame
Project
acronyms
PERAPERBPERCPERDPERELACRPBKAPOAAPOBsub D
ORPA533--1--242
OIMS1899--1--265
OETP1085-----218
OUVS1177-1871-141
ONMS-146-----117
OCPP-8-8---43-33
OIR--4474----41
OMAG444-44441241
OPA323--3531217
ORAD--10-28---154
OEFD4-4-144441
OGBD-----1111782
Science subtotal555555555521155555452
MRO------40---
Engineering-----34----
Overhead66666666660 *
Subcoms3333333333
Total646464646464646464512
* Spare bits

Figure 3-11. Assignment of data formats for the Orbiter appear in this figure. PER refers to the periapsis portion of the orbit, APO to apoapis. PBK is for playback. The various scientific instruments appear by their project acronyms.

Orbital Characteristics: (Table 5-6, p. 150, Fimmel et al, 1995)

Orbital Characteristics: (Table 5-6, p150, Fimmel et al, 1995) __________________________________________________________ Parameter Value __________________________________________________________ Periapsis, km (miles) 150-200 (93-124) Apoapsis, km (miles 66,900 (41,572) Eccentricity 0.842 Average period, hr 24.03 Inclination to Equator, deg 105.6 Periapsis Latitude 17.0 N Periapsis Longitude, deg (orbit 5) 170.2 E __________________________________________________________

p. 137 Fig 5-7 (Venus imaging geometry, FIMMEL ET AL, 1995)

p. 154 Fig 5-17 (mission phases and periapsis altitude)

p. 151 Fig 5-15 (Prime mission periapsis evolution, FIMMEL ET AL, 1995)

p. 162 Fig 5-18 (Re-entry periapsis alt, FIMMEL ET AL, 1995)

p. 166 Fig 5-20 (re-entry, FIMMEL ET AL, 1995)

Platform Descriptions

MAGNETOMETER BOOM

An 4.8 meter long boom (188.9 inches) that was unfurled and extended automatically after launch. The magnetometer boom is located 240 degrees from the X-axis of the spacecraft coordinate system, measured in towards the Y-axis (in the spin direction) of the spin plane (XY). The total distance from the end of the boom to the orbiter spin axis is 5.94 meters (234.0 inches).

Multiprobe Host Overview:

Mass: 290 kg (bus), 315 kg (large probe), 90 kg (each small probe)
Power System: Solar Array of 241 W (bus), Batteries (probes)

The Pioneer Venus Multiprobe consisted of a bus which carried one large and three small atmospheric probes. The large probe was released on November 16, 1978 and the three small probes on November 20. All four probes entered the Venus atmosphere on December 9, followed by the bus.

p. 67 Fig 3-14 (Multiprobe, FIMMEL ET AL, 1995)

The Pioneer Venus large probe was equipped with 7 science experiments, contained within a sealed spherical pressure vessel. This pressure vessel was encased in a nose cone and aft protective cover. After deceleration from initial atmospheric entry at about 11.5 km/s near the equator on the Venus night side, a parachute was deployed at 47 km altitude. The large probe was about 1.5 m in diameter and the pressure vessel itself was 73.2 cm in diameter. The science experiments were:

* a neutral mass spectrometer to measure the atmospheric composition
* a gas chromatograph to measure the atmospheric composition
* a solar flux radiometer to measure solar flux penetration in the atmosphere
* an infrared radiometer to measure distribution of infrared radiation
* a cloud particle size spectrometer to measure particle size and shape
* a nephelometer to search for cloud particles
* temperature, pressure, and acceleration sensors

p. 71 Fig 3-17 (Large probe, FIMMEL ET AL, 1995)

Figure 3-17. Detail of the Large Probe, including pressure vessel, protective nose cone, aft shield, and major components.

p. 72 Fig 3-18 (Large probe, FIMMEL ET AL, 1995)

Figure 3-18. Arrangement of scientific instruments and other spacecraft components in the Large Probe's pressure vessel.

The three small probes were identical to each other, 0.8 m in diameter. These probes also consisted of spherical pressure vessels surrounded by an aeroshell, but unlike the large probe, they had no parachutes and the aeroshells did not separate from the probe. Each small probe carried a nephelometer and temperature, pressure, and acceleration sensors, as well as a net flux radiometer experiment to map the distribution of sources and sinks of radiative energy in the atmosphere. The radio signals from all four probes were also used to characterize the winds, turbulence, and propagation in the atmosphere. The small probes were each targeted at different parts of the planet and were named accordingly. The North probe entered the atmosphere at about 60 degrees north latitude on the day side. The night probe entered on the night side. The day probe entered well into the day side, and was the only one of the four probes which continued to send radio signals back after impact, for over an hour. More detailed information on the probes is available.

p. 76 Fig 3-21 (Small probe, FIMMEL ET AL, 1995)

p. 77 Fig 3-22 (Small probe, FIMMEL ET AL, 1995)

The Pioneer Venus bus also carried two experiments, a neutral mass spectrometer and an ion mass spectrometer to study the composition of the atmosphere. With no heat shield or parachute, the bus survived and made measurements only to about 110 km altitude before burning up. The bus was a 2.5 m diameter cylinder weighing 290 kg, and afforded us our only direct view of the upper Venus atmosphere, as the probes did not begin making direct measurements until they had decelerated lower in the atmosphere.

Probe Entry Timing Events: (Table 5-2, p. 141, Fimmel et al, 1995)

Probe Entry Timing Events: (Table 5-2, p141, Fimmel et al, 1995) Time at Spacecraft, hr:min:sec* - PST - Dec 9, 1978 _______________________________________________________________ Parameter Large North Day Night _______________________________________________________________ End of coast 10:24:26 10:27:57 10:30:27 10:34:08 Initiate telemetry 10:29:27 10:32:55 10:35:27 10:39:08 200 km entry 10:45:32 10:49:40 10:52:18 10:56:13 Radio blackout begin 10:45:53 10:49:58 10:52:40 10:56:27 Signal locked on 10:46:55 10:50:55 10:53:46 10:57:48 Jettison parachute 11:03:28 N/A N/A N/A Impact with surface 11:39:53 11:42:40 11:47:59 11:52:05 Signal ended 11:39:53 11:42:40 12:55:34 11:52:07 Bus Entry 12:12:52 Bus signal ended 12:22:55 _______________________________________________________________ Event Duration _______________________________________________________________ Descent time 54:21 53:00 55:41 55:52 Blackout time 01:02 00:57 01:06 01:21 Time on parachute ~17:07 N/A N/A N/A Surface operations none none 01:07:37 00:02 * Earth receive times were approximately 3 minutes later

Probe Entry Impacts: (Table 5-3, p. 144, Fimmel et al, 1995)

Probe

--------
Large
North
Day
Night

Latitude
deg
-----------
4.4N
59.3N
31.3N
28.7N
Longitude, E
deg
-------------
304.0
4.8
317.0
56.7
Solar-Zenith-Angle
deg
---------------------
65.7
108.0
79.9
150.7
Venus Local Time
hr:mm
--------------------
7:38
3:35
6:46
0:07

Bus Entry and Location of Sun and Earth:

(Table 5-4, p. 144, Fimmel et al, 1995)

Probe

-----------------------
Bus entry at 200km
Subsolar
Sub-Earth
Latitude
deg
-----------
37.9 S
0.5 S
1.6 S
Longitude, E
deg
--------------
290.9
238.5
1.7
Solar-Zenith-Angle
deg
--------------------
60.7
0
123.1
Local Venus Time,
hr:mm
----------------------
8:30
12:00
3:47

p. 73 Fig 3-19 (Large/small probe alt vs time)

Probe Anomalies: (Table 5-5, p. 146 Fimmel et al, 1995)

Probe Anomalies: (Table 5-5, p146 Fimmel et al, 1995) ____________________________________________________________________ Large North Day Night Anomaly Probe Probe Probe Probe ____________________________________________________________________ Apparent failure of temperature sensors X X X X Apparent failure of net flux radiometer fluxplate temperature sensors X X X Abrupt changes and spikes in the data from the net flux radiometer X X X Change in the indicated deployment status of the atmospheric structure temperature sensor and net flux radiometer booms X X X Erratic data from two thermocouples embedded in the heat-shield X X X Erratic data from a thermistor measuring junction temperature of the heat-shield thermocouples. X X X Slight variation in the current and voltage levels in the power bus X X X Abrupt changes in the cloud particle size laser alignment monitor X N/A N/A N/A Decrease in the intensity of the beam returned to the cloud particle size spectrometer X N/A N/A N/A Noise spikes in the infrared radiometer X N/A N/A N/A Spikes in the data monitoring the ion pump current of the mass spectrometer analyzer X N/A N/A N/A Spurious reading from the thermocouples when the heat shield was dropped from the probe X N/A N/A N/A ____________________________________________________________________

Science Results - Overview

==========================

p. 4,5 Table 1-1, 1-2 (Venus physical const., Fimmel et al, 1995)

TABLE 1-1 Mean distance from Sun | 0.723 AU | 108.2 million km | 67.2 million miles ---------------------------------------------------------------------------- Inclination of orbit to plane of the ecliptic | 3.39° ---------------------------------------------------------------------------- Sidereal period (period with respect to the stars) | 224.7 Earth days ---------------------------------------------------------------------------- Mean synodic period (period with respect to Earth) | 583.92 Earth days ---------------------------------------------------------------------------- Mean orbital velocity | 35.05 km/sec | 21.78 mils/sec ---------------------------------------------------------------------------- Closest approach to Earth | 41.9 million km | 26.0 million miles

TABLE 1-2 Diameter (solid surface) | 12100 km | 7519 miles | 0.95 Earth's Diameter -------------------------------------------------------------------------------- Diameter (top of clouds) | 12240 km | 7606 miles -------------------------------------------------------------------------------- Mass | 48.8 x 1026 g | 0.815 Earth masses -------------------------------------------------------------------------------- Density | 5.269 gm/cm3 | 0.96 Earth's density -------------------------------------------------------------------------------- Axial rotation period (retrograde) | 243.1 Earth days -------------------------------------------------------------------------------- Rotation period, cloud tops (retrograde) | 4.0 Earth days -------------------------------------------------------------------------------- Period of solar day | 116.8 Earth days -------------------------------------------------------------------------------- Inclination of rotation axis | 177.0° -------------------------------------------------------------------------------- Surface gravity | 888 cm/sec2 | 0.907 g -------------------------------------------------------------------------------- Surface atmospheric pressure | 9616 kPa | 1396 psi | 95 Earth atmospheres -------------------------------------------------------------------------------- Surface temperature | 750 K (approximate) | 480°C (approximate) | 900°F (approximate) -------------------------------------------------------------------------------- Reflecting capability (albedo) | 0.71 | 1.82 Earth's albedo -------------------------------------------------------------------------------- Stellar magnitude when brightest | -4.4

p. 145 Fig 5-12 (Venus Atm cartoon - probe results, Fimmel et al, 1995)

p. 209 Table 6-3 (Venus/Earth Atm comparision, Fimmel et al, 1995)

GAS | Venus at surface, | Earth at sea level, | % or ppma | % or ppma --------------------------------------------------------------- Argon | 70 +50 | 0.93% | -30 | 36 | 20 +20 | 31 | -10 | 38 | 6b | 6 40 | 31b | 0.93% Carbon dioxide | 96% | 0.02-0.04% Carbonyl sulfide | < 3 | 0.5 Chlorine | < 10 | Hydrogen | 500 | Krypton | 0.05 | 0.5 Neon | 10 | 18 20 | 9 | 16 22 | 1 | 2 Nitrogen | 4% | 78% Oxygen | < 30 | 21% Sulfur Dioxidec | | --------------------------------------------------------------- a1 ppm = 0.0001% bDerived from 36Ar c< 10 in clouds, < 300 near surface

p. 220 Fig 6-42 (Venus - solar wind interaction, Fimmel et al, 1995)

Figure 6-42. The complex environments of Venus' thermosphere and ionosphere and the planet's interaction with the solar wind. (Top) This diagram highlights major discoveries by Pioneer Venus. There is the extremely cold nightside upper atmosphere, gravity waves at predawm and early-dusk sides, and a dawn bulge in lighter constituents of the atmosphere. A large cloud of atomic oxygen extends over the cold dayside thermosphere. Low frequency radio bursts during the nightside passages of Orbiter suggest lightning flashes in the lower atmosphere. (Bottom) This diagram highlights major discoveries about the ionosphere and solar-wind interaction. On the sunlit side of Venus, the atmosphere ionizes to form a dense ionosphere. The planet has no intrinsic magnetic field. So ions and electrons flow at high speed to the nightside and from a strong ionosphere there. The solar wind interacts with the top of the ionosphere and forms a bow shock that moves in and out from the planet as the strength of the solar wind changes. There is a complex of plasma clouds, tail rays, filaments, and ionosphereic holes on the planet's nightside. As a result of the Pioneer Venus mission, scientists have examined the ionosphere of the Venus in more detail than any other planet besides Earth.

p. 221 Fig 6-43 (Venus - solar wind interaction, Fimmel et al, 1995)

Science Results - Atmosphere

=============================

p. 203 Fig 6-36 (Atm profile vs alt, Fimmel et al, 1995)

Figure 6-36.This Figure summarizes optical properties of Venus' cloud systems. The scale on the right identifies the various regions of the atmosphere. Scales for the various plotted curves appear below the graph. When studied in detail, these plots reveal a wealth of detail about the planet's atmosphere.

p. 189 Fig 6-28 (temp vs alt, Fimmel et al, 1995)

p. 191 Fig 6-29 (temp,density vs local time, Fimmel et al, 1995)

Figure 6-29. Instruments onboard Orbiter revealed a very cold nightside thermosphere, or cryosphere. Resulting pressure gradients drive strong winds from the dayside to the nightside of the planet. Atomic oxygen densities show a strong cold-trapping effect on the nightside similar to the CO2 curve in the diagram. The displacement of the nightside atomic hydrogen peak toward the dawn terminator, as indicated by the H curve, suggests that the thermosphereic winds have a superrotating component.

p. 194 Fig 6-30 (scattering x-section vs alt, Fimmel et al, 1995)

p. 195 Table 6-1 (Cloud characteristics, Fimmel et al, 1995)

Region | Altitude, | Temperature, | Refraction | Composition | Diameter, | km | °C | Index | | µm ----------------------------------------------------------------------------------------------- Upper Haze | 90.0-70.0 | -83 to -48 | 1.45 | Sulfuric acid | 0.4 | | | | + contaminants | Upper cloud | 70.0-56.5 | -48 to 13 | 1.44 | Sulfuric acid | 0.4,2.0 | | | | + contaminants | (bimodal) Middle cloud | 56.5-50.5 | 13 to 72 | 1.42 | Sulfuric acid | 0.3, 2.5, 7.0 | | | | + contaminants | (trimodal) | | | | + crystals | Lower cloud | 50.5-47.5 | 72 to 94 | 1.32 | Sulfuric acid | 0.4, 2.0, 8.0 | | | | + contaminants | (trimodal) | | | | + crystals | Layers | 47.5-46.0 | 94 to 105 | 1.46 | Sulfuric acid | 0.3, 2.0 | | | 1.50 | + contaminants | (bimodal) Lower haze | 47.5-31.0 | 94 to 209 | - | Sulfuric acid | 0.2 | | | | + contaminants |

p. 196 Fig 6-31 (Cloud features, Fimmel et al, 1995)

p. 198 Fig 6-33 (Polar temp, Fimmel et al, 1995)

p. 199 Fig 6-34 (Cloud size dist, Fimmel et al, 1995)

Figure 6-34. Average size distribution of cloud particles from Large Probe data. A multimodal distribution in evident, especially in the middle and lower cloud regions. You also can see it in the upper cloud layer and the haze layers. The precloud region, part of the lower haze, accounts for nearly all the particles larger than 1.2 microns. The mass relative distribution assumes that all particles are spherical.

p. 201 Fig 6-35 (SO2 vs time, Fimmel et al, 1995)

Figure 6-35. Investigators observed a dramatic decrease in sulfer dioxide at the cloud tops during the Pioneer Venus mission. In 1978, the untraviolet spectrometer easily detected the gas. Scientists had not detected it before, even though they searched for decades from Earth. During Orbiter's mission, the amount of gas declined steadily as the figure shows. Scientists suggested that a major volcanic event had occurred on Venus just before the Orbiter's discovery of the gas. It would have injected large amounts of sulfur dioxide into Venus' atmosphere.

p. 202 Table 6-2 (Cloud radiative properties, Fimmel et al, 1995)

| Pressure, atm | | Fractional contribution to optical depth ------------------ ------------------------------------------- Cloud layer and | Top | Bottom | optical | Mode 1 | Mode 2 | Mode 3 | Mode 4 range, km | | | depth | | | | --------------------------------------------------------------------------------------- Upper haze | 0 | 0.015 | 0.04 | | | | 1.0 above 75 | | | | | | | Upper cloud | 0.015 | 0.025 | 0.425 | 0.2 | 0.8 | | 75-56.2 | 0.025 | 0.035 | 0.5 | 0.2 | 0.8 | | | 0.035 | 0.050 | 0.65 | 0.55 | 0.45 | | | 0.050 | 0.067 | 0.8 | 0.55 | 0.45 | | | 0.067 | 0.083 | 0.8 | 0.55 | 0.45 | | | 0.083 | 0.1 | 0.8 | 0.55 | 0.45 | | | 0.1 | 0.132 | 2.49 | 0.7 | 0.3 | | | 0.132 | 0.187 | 3.01 | 0.72 | 0.28 | | | 0.187 | 0.25 | 2.96 | 0.63 | 0.37 | | | 0.25 | 0.402 | 2.49 | 0.56 | 0.44 | | Middle could | 0.402 | 0.661 | 3.82 | 0.14 | 0.5 | 0.36 | 56.2-50 | 0.661 | 0.77 | 1.41 | 0.17 | 0.48 | 0.35 | | 0.77 | 0.991 | 2.42 | 0.24 | 0.5 | 0.26 | Lower cloud | 0.991 | 1.102 | 2.5 | 0.21 | 0.25 | 0.54 | 50-48.3 | 1.102 | 1.225 | 2.5 | 0.2 | 0.29 | 0.51 | Sub-cloud | 1.225 | 1.501 | 0.8 | 0.43 | 0.43 | 0.14 | 48.3-46.8 | | | | | | | | | | | | | | Lower haze | 1.501 | 8.56 | 0.21 | 1.0 | | | 46.8-31 | | | | | | | | | | | | | |

Science Results - Magnetosphere and Ionosphere

p. 222 Fig 6-44 (Bowshock height vs time, Fimmel et al, 1995)

p. 216 Fig 6-40 (diurnal variation in temp, Fimmel et al, 1995)

p. 218 Fig 6-41 (CO2 and O2 variation vs local time at 170 km, Fimmel et al, 1995)

Figure 6-41. Measurement of carbon dioxide and atomic oxygen number densities at 170 km (105 miles) altitude. Orbiter's mass spectrometer recorded them over nearly three diurnal cycles (about 675 Earth days). Note the smaller peak of oxygen to the right of the dayside curve.

p. 206 Fig 6-38 (lightning, Fimmel et al, 1995)